Шантаж клиник — "фототроллинг" или картинка за 1 млн.
Схема часто выглядит так: «правообладатель» (или агент, действующий по доверительному управлению) мониторит интернет, фиксирует использование изображения, направляет досудебную претензию с завышенной суммой и, при отказе, подаёт типовой иск. Результат — выплата компенсации, судебные издержки, репутационные риски. Параллельно распространяется «патентный троллинг» с товарными знаками: регистрация сходных обозначений и массовые требования к тем, кто их давно использует без регистрации.
Почему именно медицина — лакомая цель
Клиники и медцентры публикуют много визуала: акции, «до/после», блоги, карточки врачей, иллюстрации к процедурам, соцсети, лендинги услуг, презентации, наружка. Контент часто делается в режиме «вчера»: есть задача, нужен визуал, в лучшем случае — «сток по подписке у дизайнера», в худшем — «нашли в гугле».
Для фототроллей это рай: много точек входа, высокая ротация контента, сложно отследить источники, вовлечены подрядчики. Плюс у клиник низкая готовность к судебным баталиям — медорганизациям банально некогда.
Кто такие фототролли и как работает их бизнес
Фототролль — это не обязательно злодей из мемов. Чаще — юрист или компания, которые системно монетизируют авторские права на фотографии:
- Сканируют сайты/соцсети клиники/лендинги.
- Находят «чужие» изображения.
- Закрепляют права (доверительное управление/уступка/выкуп лицензии).
- Шлют претензии с завышенными суммами.
- Массово подают иски — по возможности в упрощённом порядке.
Смысл не в защите культуры. Смысл — в быстрых досудебных выплатах и «конвейере» однотипных процессов.

Почему клиники уязвимы:
- быстрый контент-мейкинг (баннеры акций, статьи, блоги, карточки врачей) → «взяли картинку из интернета»;
- подрядчики/SMM клиники и «дизайнеры по подписке» скачивают фото со своих аккаунтов, а использовать надо с аккаунта заказчика;
- снимки пациентов и врачей без корректных согласий/модель-релизов;
- архивные материалы, где первоисточник и документы давно потеряны.
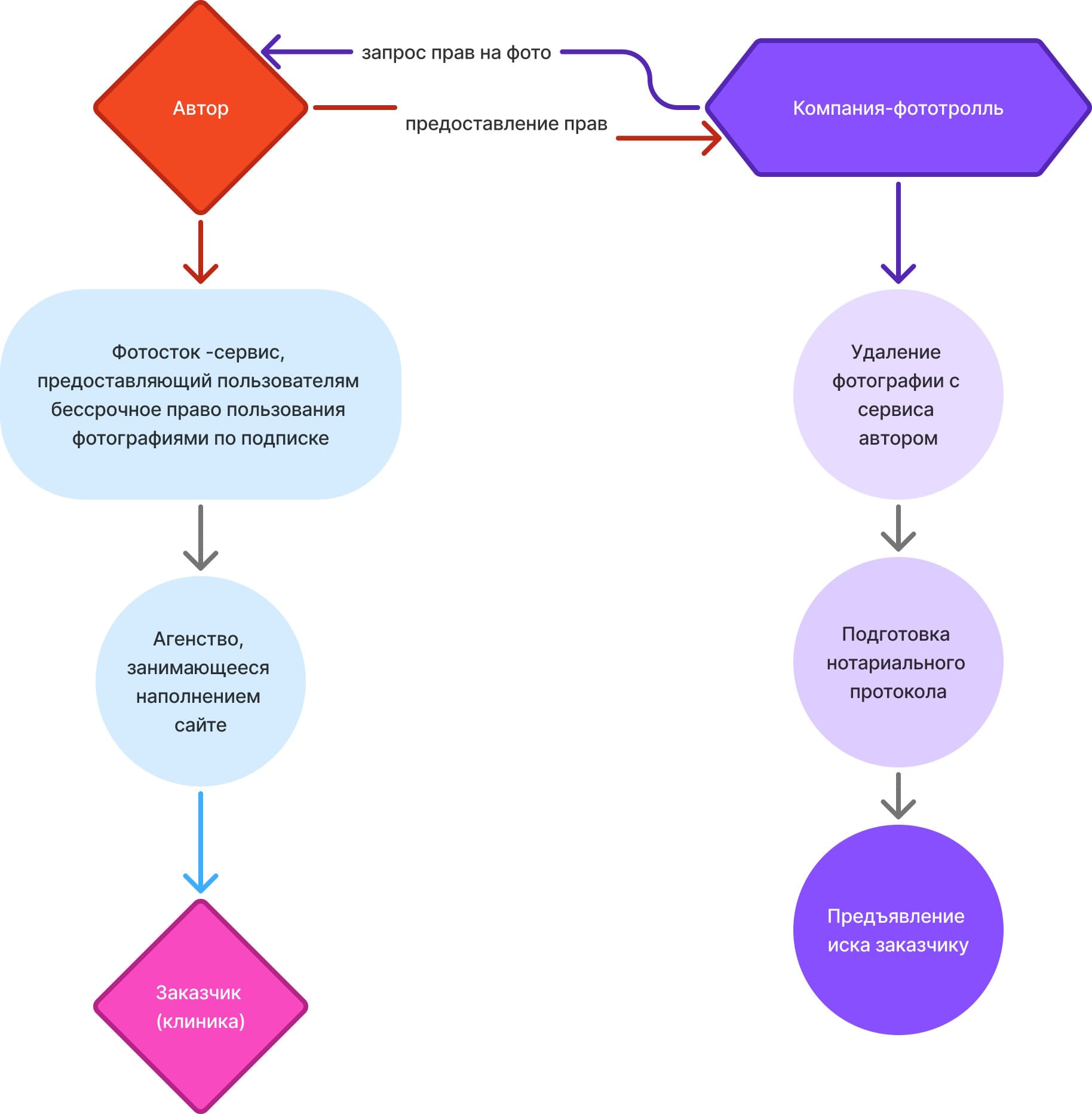
Как это работает: типичная схема
0. Подготовительный этап
- «Фототролль» ищет фотографии, которые активно используются клиниками, чаще всего из бесплатных источников — Pinterest, Unsplash, блоги, «копипастные» статьи.
- Дальше он выходит на автора изображения и оформляет с ним договор:
- уступка прав,
- или доверительное управление,
- или доверенность на представление интересов.
- Иногда фото удаляется с бесплатного источника и тут же загружается на платный фотосток, чтобы закрепить права за собой.
- Таким образом создаётся формальная база для будущих исков: у «фототролля» появляются документы, подтверждающие его право требовать компенсации.
1. Поиск «нарушения»
- Специализированные компании мониторят сайты клиник и мед. центров и находят изображения, на которые уже оформили права.
- Для клиники картинка выглядит обычной иллюстрацией, но именно на ней строится претензия.
2. Закрепление прав
- Автор даёт «фототроллю» все необходимые полномочия (уступка или доверительное управление).
- Теперь клиника, которая использует это изображение, оказывается в зоне риска.
3. Досудебное урегулирование
- Клиника получает претензию:
- удалить фото,
- выплатить компенсацию (обычно завышенную в несколько раз).
- В письме часто намекают: «Заплатите сейчас — будет дешевле, чем через суд».
- Многие клиники пугаются и платят добровольно.
4. Судебный этап
- Если клиника не платит, подаётся иск.
- Сумма почти всегда заявляется до 500 тыс. ₽ — это позволяет суду рассматривать дело в упрощённом порядке:
- без вызова сторон,
- без заседаний,
- в короткие сроки.
- Из-за этого у клиники часто нет возможности полноценно представить доказательства (например, что фото было скачано легально со стока).
5. Инкассо и «эффект снежного кома»
- Суд выносит решение.
- Деньги списываются со счёта через исполнительное производство.
- На этом всё не заканчивается:
- приходят новые претензии по другим фото,
- клиника попадает в список «удобных целей» для повторных исков.

Типичные приёмы, которые осложняют защиту клиники/сайта
- Сделать так, чтобы у ответчика не осталось сохраняемого доказательства лицензии: удалить файл со стока, где было разрешение, или перезалить в платный сервис.
- Подать иск в упрощённом порядке (меньше процедур, чаще решение выносится без активного участия ответчика).
- Искать формальные нарушения в договоре между заказчиком и подрядчиком (например, нет письменного подтверждения права использования).
- Давление «пакетом» — серия претензий по разным фото: после успешного взыскания идёт волна писем по другим файлам.
Риски и ошибки авторов (и что фототролль использует против автора/ответчика)
- Автор выдаёт широкие полномочия без понимания последствий (уступки, доверительное управление).
- Автор удаляет изображение со стока/публикации, тем самым лишая ответчика доказательства добросовестного использования по лицензии.
- Отсутствие письменных документов у по сайту клиники (договора с подрядчиками, акты приёма работ с подтверждением источников картинок).
- Нет сохранённых чеков/скриншотов/архива лицензий.
Три реальных сценария из практики
Кейс №1. «Терапевт с улыбкой»
Сайт клиники использовал стоковый портрет врача. Фото скачал дизайнер со своего аккаунта на фотобанке. Лицензия оказалась «на пользователя», а не «на заказчика». Итог: претензия на 290 000 ₽, после переговоров — 55 000 ₽ и удаление изображения.
Вывод: если скачивает подрядчик, это не равно права у клиники.
Кейс №2. «Иконка анатомии из Pinterest»
На страницу про контурную пластику поставили «милую схему лица». Истец доказал авторство и коммерческое использование. Суд присудил компенсацию, потому что источник — «картинка из интернетов».
Вывод: Pinterest — не фотобанк, «с указанием автора» ≠ лицензия.
Кейс №3. «До/после» без релизов
SMMщик опубликовал фото пациента «до/после» без отдельного согласия на публикацию изображения. Пациенту не понравилось, он ушёл в конфликт. Включились юристы, счёт выставлен клинике.
Вывод: согласие на медуслугу ≠ согласие на публикацию изображения. Нужен отдельный пакет документов.

Закон простым языком - все что вам нужно знать
- Авторские права на фото (ч. IV ГК РФ): за незаконное использование — компенсация 10 000–5 000 000 ₽ или «двукратная стоимость права/экземпляров» (ст. 1301).
- Личные права автора: имя и неприкосновенность произведения. Даже «слегка обрезали/поправили цвет» — может считаться переработкой.
- Изображение гражданина: без отдельного согласия человека на фото — нельзя (исключения узкие).
- Злоупотребление правом (ст. 10 ГК РФ): помогает снижать «драконовские» суммы, если видно серийность/вымогательную модель. Но работает, когда у вас есть свои доказательства добросовестности.
- Товарный знак (на десерт): логотип клиники — маркетинговый термин, права даёт регистрация ТЗ. Не зарегистрировали название — не удивляйтесь претензии «за сходство до степени смешения».
Фрагмент претензии полученной одной из клиник, обратившихся к нам за переделкой сайта:

Красный список: 10 ошибок с изображениями, которые обходятся клиникам дорого
- «Взяли картинку из Google и подписали автора»
Подпись не даёт права использовать фото. Если нет лицензии — это нарушение. - «Скачали со своего аккаунта дизайнера»
Лицензия должна быть оформлена именно на клинику, иначе у неё нет прав. - «Подрядчик купил по своей подписке — всё нормально»
Формально права остаются у подрядчика. Клиника без документов остаётся незащищённой. - «Фото врача сделал администратор на телефон»
Без письменного согласия врача это нельзя публиковать в рекламе. - «Пациент устно разрешил»
Нужен письменный модель-релиз. Устные договорённости в суде не работают. - «Мы немного обрезали картинку — это уже другое изображение»
Нет. Изменение формы не снимает ограничений авторского права. - «На Unsplash всё бесплатно»
Условия разные: не все фото можно использовать в коммерческих проектах, и не всегда без указания автора. - «Пресс-фото купили у вендора 6 лет назад»
Если договор и лицензия не сохранились — доказать права невозможно. - «Старые посты проверять долго»
Фототролли находят именно старый контент, где нет подтверждений. - «Если что — заплатим и забудем»
Оплата не решает проблему: претензии могут прийти по другим изображениям.

Сколько это стоит клинике
- В претензиях часто фигурируют суммы от 50 000 до 500 000 ₽ за 1 фото.
- В судах при активной защите суммы можно снижать (двукратная стоимость лицензии, злоупотребление правом, краткость использования, малый охват). Но без доказательств правомерности — высок риск выплат + госпошлина + услуги представителя + трата времени и репутация клиники.
Как не стать жертвой: система профилактики для клиники
1) Политика контента и единые правила
- Запрет «картинок из Google/Pinterest/соцсетей».
Используем только:
- собственные снимки клиники (с оформлением прав)
- купленные лицензии из проверенных стоков с аккаунта клиники
- изображения с открытыми лицензиями, допускающими коммерческое использование (CC BY/CC BY-SA) с соблюдением условий.
2) Документы по фото и людям на фото
- Для сотрудников: в трудовой и должностной — обязанность создавать фото/видео по заданию работодателя; акт передачи исходников; служебные произведения — права у работодателя.
- Для подрядчиков: договор заказа/оказания услуг + отчёт/акт с явной передачей исключительных прав (объём, территория, способы использования, срок, вознаграждение).
Для пациентов: отдельные согласия:
- на фото/видео,
- на публикацию на сайте клиники/в соцсетях/наружной рекламе,
- на обработку персональных данных и изображение (раздельно),
- шаблон «отзыва с фото» с правом редактирования/обрезки.
3) Работа со стоками
- Оплачиваем аккаунт клиники. Скачивает уполномоченный сотрудник клиники.
Сразу после скачивания фиксируем доказательства:
- скриншоты кабинета и страницы фото (с датой/ID/условиями),
- платёжные документы,
- PDF/скрин лицензионных условий,
- сохранённые исходники в DAM/архиве.
- Ведём реестр изображений: источник, номер лицензии/ссылка, кто скачал, где используется, срок.
4) Внутренний аудит и «санитарная очистка» контента
- Ревизия сайта/блогов/соцсетей клиники/лендингов/презентаций/наружки.
- Удаление «серых» изображений, замена на лицензионные/собственные.
- Обновление старых постов (особенно 3–5-летней давности) с неясным происхождением фото.
5) Подготовка к спорам
- Набор шаблонов: ответ на претензию, просьба предоставить доказательства прав/обоснование суммы, возражения (злоупотребление правом, несоразмерность, контррасчёт).
- Инструкция для сотрудников: не переписываться эмоционально, не признавать нарушение до правового анализа, сразу уведомлять юриста/руководство.

Что делать, если прилетела претензия
Спокойно. Не признавать нарушение и не платить сразу.
Запросить у истца:
- документы о правах (договоры, доверительное управление, цепочка прав);
- доказательства факта/периода/масштаба использования;
- методику расчёта суммы;
- основания по личным правам автора (если заявлены).
Собрать своё:
- лицензии/чеки/скриншоты со стока на дату использования;
- ТЗ, письма, исходники, кто скачал и когда;
- статистику охвата страницы (низкий трафик на странице клиники = аргумент в контррасчёте).
- Подготовить контррасчёт: рыночная стоимость использования, краткость периода, вторичность изображения, отсутствие коммерческой выгоды и т. д.
- Указать на злоупотребление правом: серийность исков, завышение, «провокационное» поведение (удаление со стока, перенос на платный и пр.).
- В суде — просить общий порядок (не упрощёнку), чтобы принести доказательства, вызвать стороны и экспертов.
- Рассмотреть медиацию/мировое — но на ваших условиях (адекватная сумма, отказ от последующих претензий по этим изображениям).
Мини-шаблоны для клиник (можно вставлять в регламенты/договоры)
Политика использования визуала — фрагмент
Запрещается размещать изображения, полученные из поисковых систем, соцсетей, Pinterest, блогов и иных источников без явной лицензии на коммерческое использование. Все изображения для сайта/соцсетей /наружной рекламы клиники загружаются исключительно с корпоративного аккаунта клиники на стоковых сервисах. Сразу после скачивания ответственный сотрудник фиксирует ID, дату, условия лицензии, платёж и сохраняет данные в реестр изображений. Любое изображение с людьми публикуется только при наличии подписанных согласий на использование изображения и согласий на обработку персональных данных.

Согласие пациента на публикацию изображения — фрагмент
Я, Ф.И.О., даю Клинике согласие на создание и использование моих фото- и видеоматериалов (в т. ч. «до/после») с правом обрезки, ретуши и размещения в: сайт, соцсети (перечень), наружная реклама, полиграфия, презентации, PR-материалы. Территория — без ограничений. Срок — 5 лет с автоматической пролонгацией при отсутствии письменного отзыва согласия. Я уведомлён(а), что согласие на медуслуги не заменяет согласия на публикацию изображения.
(проверьте с юристом под ваш регион/кейсы)
Мифы и факты
Миф: «Если указать автора, всё законно».
Факт: нужна лицензия/разрешение на коммерческое использование. Атрибуция — лишь условие некоторых лицензий.
Миф: «Мы чуть-чуть обрезали — это другое фото».
Факт: это может быть переработка. Нужны права на переработку.
Миф: «Дизайнер скачал по своей подписке — какие проблемы?»
Факт: у вас нет прав. Читаем лицензию: кому и для чего выданы права.
Миф: «Unsplash/CC — значит бесплатно для всего».
Факт: смотрим тип лицензии: коммерция/переработка/атрибуция. Не все «бесплатно» подходит под ваши задачи.
Про товарные знаки — коротко и по делу
- Зарегистрируйте название клиники и логотип как товарные знаки. Минимум — словесный элемент.
- Используете давно — фиксируйте приоритет и факты использования (чеки, вывески, публикации, договоры).
- Мониторьте сходные регистрации.
- При претензии за «сходство» — сравниваем классы МКТУ, регион, фактическое смешение, приоритет. Не паникуем.
Что сделать за 7 дней (чек-лист внедрения)
День 1–2 — назначьте ответственного (или пару: маркетинг клиники + юрист), примите Политику изображений.
День 3 — заведите корпоративный сток-аккаунт, доступы, папки, регламент фиксации.
День 4 — проверьте топ-страницы (услуги, «о нас», врачи, блоги с трафиком). Замените серые картинки.
День 5 — обновите договоры с подрядчиками и формы согласий пациентов/сотрудников.
День 6 — соберите/оцифруйте доки по старым изображениям, запустите реестр (таблица + папка).
День 7 — обучите команду (30-минутный созвон: «что можно/что нельзя», примеры, штрафы — без паники, но серьёзно).

Может ли агентство использовать свою лицензию для клиники?
Да, маркетинговое агентство может использовать корпоративный аккаунт на фотостоке и скачивать изображения для создания сайта или рекламных материалов клиники. Это достаточно распространённая практика. Но именно здесь часто возникают юридические риски, о которых важно знать владельцу клиники.
1. Как работает лицензия фотостока
Большинство популярных фотобанков (Shutterstock, Adobe Stock, iStock и др.) продают персональные лицензии. Формально права получает не клиника, а тот, кто скачал изображение — агентство или дизайнер.
Однако в условиях почти всегда указано:
«Допускается использование материалов в интересах клиента по договору».
То есть агентство имеет право скачать картинку и использовать её для проекта клиента. Но у этого есть ограничение:
- Клиника не может повторно использовать тот же файл самостоятельно (например, взять фото с сайта и напечатать баннер), если у неё нет своей лицензии.
- Использование за пределами согласованного назначения (сайт, соцсети) будет считаться нарушением.
2. Как закрепить права для клиники
Чтобы избежать претензий со стороны правообладателей и «фото-троллинга», важно, чтобы у клиники были документы, подтверждающие законность использования изображений. Для этого агентство должно:
- заключить с клиникой договор, где прямо указано: «Агентство приобретает права на использование изображений от имени и в интересах Клиента для целей разработки сайта клиники/рекламных материалов»;
- оформить акт или спецификацию, в которых перечислены ID всех использованных изображений;
- хранить и при необходимости передать клинике подтверждения покупки (чеки, скриншоты лицензий, условия использования).
Это критично, потому что именно клиника является владельцем сайта и отвечает перед законом, а доказательства прав могут оказаться только у подрядчика.
3. Как правильно передать права
Правильная схема выглядит так:
- Агентство покупает изображение со своего аккаунта.
- В акте указывает ID файлов и назначение их использования.
- Клиенту передаются не файлы как таковые, а неисключительные права на использование в рамках оговорённых каналов (например, сайт clinic.ru и официальные соцсети клиники).
Если требуется более широкий охват (наружная реклама, печатная продукция, ТВ) — нужно приобретать расширенную (Enhanced/Extended) лицензию и также фиксировать её передачу в акте.
4. Где обычно допускают ошибки
- Агентство просто отправляет папку с картинками без документов — у клиники нет доказательств правомерного использования.
- Подписка оформлена не на компанию, а на личный аккаунт дизайнера — формально у клиники прав нет.
- Клиника использует изображение за пределами условий (например, для наружки при наличии только веб-лицензии).
5. Итог
Да, агентство вправе использовать свой аккаунт на фотостоке для создания сайта клиники. Но чтобы у клиники не возникло проблем в будущем, нужно:
- прописать передачу прав в договоре,
- оформить акт с перечислением ID изображений,
- следить за соответствием лицензии целям использования.
Только при такой схеме можно быть уверенным, что сайт и рекламные материалы защищены юридически.

Немного провокации напоследок
- Красивый баннер без прав может стоить как хороший лазер в дерматологии — только пользы ноль.
- «Мы маленькие, нас не тронут» — троллям всё равно, у них скрипт и CRM.
- «Заплатим и забудем» — нет, вы попали в сегмент «платёжеспособные»: придут ещё.
Итог
Фототроллинг — не про «мы ошиблись один раз». Это рынок, где ваши ошибки — чей-то предсказуемый доход. Но игра меняется, когда клиника вводит правила:
собственные фото + оформленные права + реестр + согласия + аудит + готовый план ответа на претензию.
Вы перестаёте быть добычей и становитесь плохой целью — дорогой, сложной и невыгодной.